首页
关于我们
企业简介
发展历程
资质与荣誉
视频
产品中心
水质智能采样器
分采式采样器
混采式采样器
便携式采样器
管式采样器
地下水采样器
金刚采水器
手工式采样器
微站式采样器
样品运输箱
液碱采样器
深水采样器
新闻资讯
公司动态
行业新闻
服务与支持
售后服务
投诉建议
招聘
联系我们
格雷斯普商城
简体中文
English
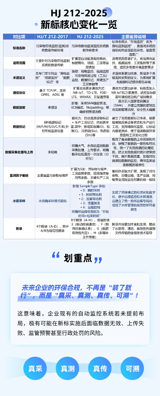
HJ 212-2025新标下,环境监测迎来“全流程智能监管”时代,您准备好了吗?
环保新标准
#水质采样器
#环境监测
#格雷斯普
넳
넲
ꄴ
前一个:
无
ꄲ
后一个:
无
本网站由阿里云提供云计算及安全服务
本网站支持
IPv6
本网站由阿里云提供云计算及安全服务
本网站支持
IPv6
本网站由阿里云提供云计算及安全服务
本网站支持
IPv6
本网站由阿里云提供云计算及安全服务
本网站支持
IPv6